微信小程序实践 - 登录
思维逻辑
接 - 化 - 发
一、接:业务需求
目标:实现用户在小程序中的登录,确保用户身份的安全性,并为后续个性化服务打下基础。提高用户留存率,为用户提供更好的使用体验。
二、化:需求转化
1、功能简述
1)会员中心未登录的情况下,用户点击【立即登录】跳转到登录页面;
2)登录方式有三种:微信授权一键登录 / 账号密码登录 / 短信登录;
- 有账号,点击按钮【已有账号】,可通过 账号密码/短信验证码 进行登录
- 无账号,点击按钮【无账号】,系统会自动一键注册账号,请查收相关短信及时修改默认密码
3)账号密码与 PC 端打通。
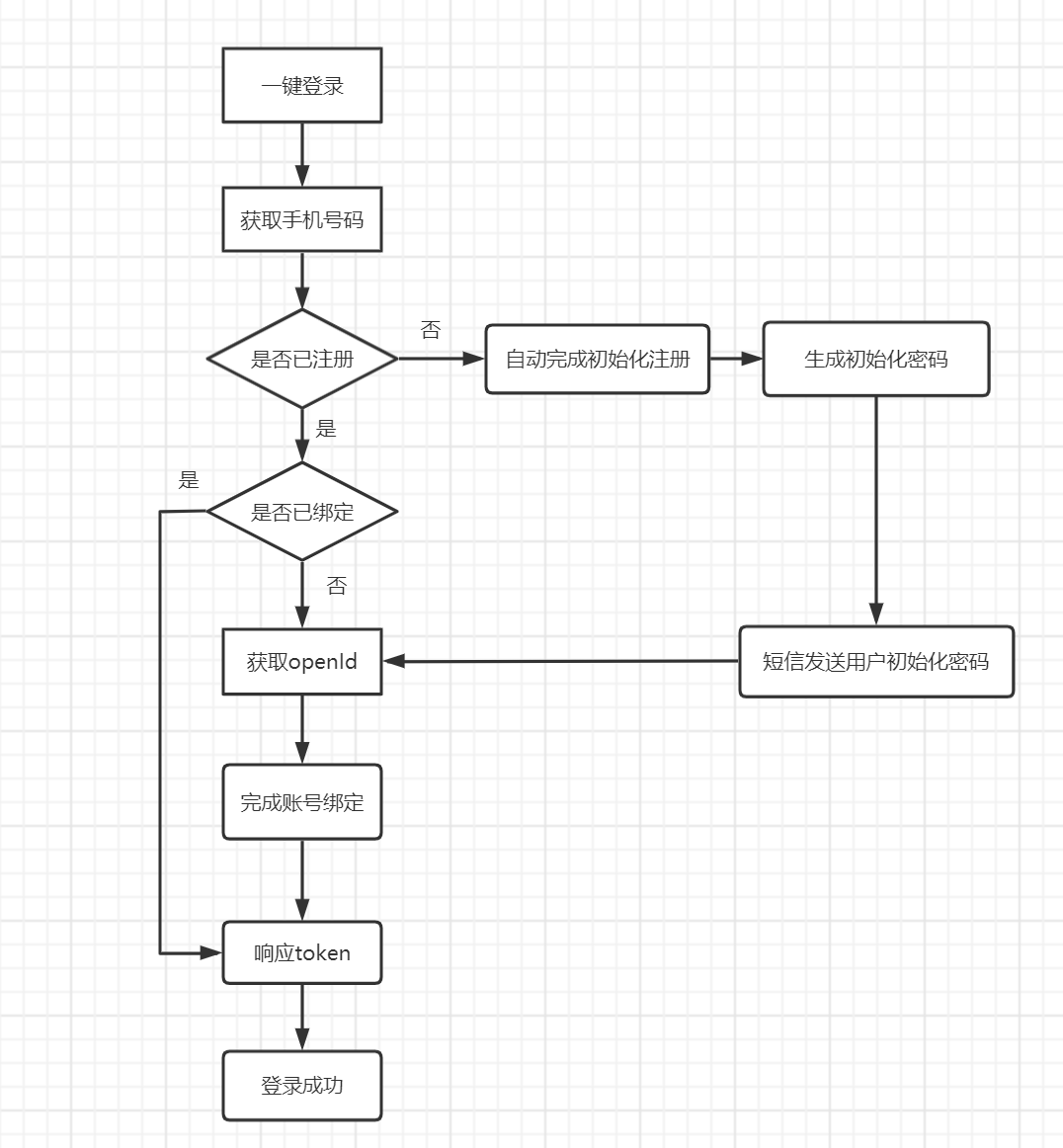
2、逻辑流程图
1)微信授权一键登录

2)账号密码登录
略(与 PC 端保持一致)
3、登录拦截引导
- 商城
- 购物车
- 我的
- ...
三、发:技术实现
1、点击「微信授权一键登录」按钮
需要先阅读并同意隐私政策和用户注册服务协议
js
// 微信授权一键登录
async wxOneKeyLogin(e) {
if (this.agreeRule.length === 0) {
uni.showToast({
title: '请先阅读并同意隐私政策和用户注册服务协议',
icon: 'none',
})
return false
}
this.pageLoading = true
const that = this
uni.login({
provider: 'weixin',
success: async (res) => {
console.log('res-login', res)
that.code = res.code
console.log('code', res.code)
// 1. 查询当前微信用户是否绑定过账户
// 1.1 如果有绑定,直接静默登录
// 1.2 如果未绑定,则弹窗提示:有无账号。
// 1)有的话,走账号密码 / 短信验证码流程,并自动关联当前微信号和账号
// 2)没有的话,走静默注册账号流程,同时自动登录并自动关联当前微信号
if (res.errMsg == 'login:ok') {
that.$wxapi
.ifHasBindWxByJscode(res.code)
.then((isBindRes) => {
// 1. 查询当前微信用户是否绑定过账户
if (
isBindRes.code == '0000' &&
isBindRes.data &&
isBindRes.data.token
) {
// 1.1 如果有绑定,直接静默登录
that.formatLogin(isBindRes.data)
} else {
// 1.2 如果未绑定,则弹窗提示:有无账号。
that.showWxBind = true
that.pageLoading = false
return
}
})
.catch((err) => {
that.pageLoading = false
console.log(err)
})
}
},
fail: () => {
uni.showToast({
title: '一键登录出现异常',
icon: 'none',
})
that.pageLoading = false
},
})
},2、当前微信用户未绑定过账户,弹窗提示:是否有账号
备注:如果有绑定,直接静默登录。
1)有账号,跳转到具体的登录页面(可输入用户名和密码或者短信验证等)
js
// 1)有的话,走账号密码 / 短信验证码流程,并自动关联当前微信号和账号
confirmOperate() {
uni.navigateTo({
url: `XXXXX`,
})
},2)没有账号,走静默流程
js
// 2)没有的话,走静默注册账号流程,同时自动登录并自动关联当前微信号
getPhoneNumber(e) {
this.pageLoading = true
const that = this
uni.login({
provider: 'weixin',
success: async (res) => {
that.code = res.code
if (res.errMsg == 'login:ok') {
const resAccessToken = await that.$wxapi.getWxAccessToken()
that.resAccessToken = resAccessToken || '***'
// 设置微信权限token
that.$u.vuex('wxtoken', resAccessToken.data || '')
// 如果手机号不授权,直接返回
if (!e.detail.code) {
that.pageLoading = false
return
}
let resPhoneNumber
try {
resPhoneNumber = await that.$wxapi.getWxPhoneNumber(
e.detail.code,
resAccessToken.data
)
} catch (error) {
that.pageLoading = false
}
that.resPhoneNumber = resPhoneNumber || '---'
let wxLoginRes
try {
wxLoginRes = await that.$wxapi.wxLoginNew({
// ... 略
})
} catch (error) {
that.pageLoading = false
}
that.wxLoginRes = wxLoginRes || ''
// 登录结果处理:略...
}
},
fail: () => {
uni.showToast({
title: '一键登录出现异常',
icon: 'none',
})
that.pageLoading = false
},
})
},3、静默登录逻辑
js
// 标准化登录
formatLogin(resData) {
// 1. 登录逻辑:设置登录信息缓存等(略)
// 2. 跳转页面
setTimeout(() => {
uni.$emit('loginOK', {})
// 跳转到指定页面
uni.reLaunch({
url: this.redirect,
})
this.pageLoading = false
}, 500)
},